Attention Business Owners:
We Will Add $50,000 - $100,000 in new revenue within 30 days
or you don't pay
We guarantee a minimum $50,000 in new revenue within 30 days at no risk to you
$1.6B
in products sold
$79.2MM
in annual profit produced
$123,238
additional cash collected in 30 days
101%
increase to close rate
These Market Headwinds
Are Making it Harder To Scale...
Wallets Are Getting Tighter
Worried consumers and businesses spend less, take longer and expect more from your business
You Can't Afford Mishires
The wrong hire(s) will burn your leads and cost you $10,000 - $75,000 per mishire
Running Sales is a Full-Time Job
You don't have time to train, onboard, ramp, and inspire the sales team at the pace it needs to grow

SalesByTomorrow solves all that...
How We Bring in Over $100,000 in 30 Days or Less
The right people saying the right things to the right prospects
We will run your next 5 sales calls ourselves and rewrite your on-call script word-for-word, review and revise all your sales collateral such as pitch decks + demo flows. Typical results are a +70% increase in conversion rate and +21% increase in deal size.
Learning from success and repeating it
Your business will die a slow death without accurate, enforceable processes that ensure behaviors don't backslide. We have designed scaling systems from 5 to 150 sellers and ramped teams closing $60k a month up to $6,000,000 a month, so there is a good chance these systems will work for your business.
More qualified meetings on your calendar with decision makers
We look at the pre-call qualification process and re-engineer it to get more of the right prospects on your calendar, showing up at higher rates, properly warmed up and eager to take the call
It all starts with...
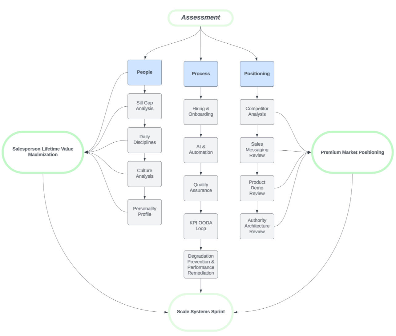
A Sales Team Assessment
to Identify Growth Areas

Get to know us
3-Step Process to See if We Can Help Your Business
30 Minute
Consultation
Initial phone consultation about your product, customers and sales funnel to see if and how we can help you reach revenue growth goals
Evaluation
Phase
We'll evaluate your entire sales process and give you a score based on our "Triple Threat Sales System" covering 13 categories
Implement In Your Business
We implement the System to scale the team, working inside your business alongside your existing team to drive revenue & results
More Results We've Driven:
+531%
increase in conversion rates
341%
increased in revenue per salesperson
500+
salespeople hired
+101%
increased in demos booking rate
Testimonials
What Clients Say About Us
'Second to none'
Drew is an amazing leader who believes in all of his employees to exceed their sales goals with great confidence. The knowledge that he shares with each individual is second to none.- Cory Borja
Meta
'Heartily recommend'
I heartily recommend Drew for any work involving people and performance management, employee engagement, operational effectiveness and process improvement.- Sarah Calderon
Google
'Unicorn sales leader'
Drew is that unicorn Sales leader. He led our team to dominate individual overall sales and quality metrics month after month. Our team was recognized as #1 in 9/10 months.- Antonio de Leon
AWS Alliance
Why choose us?
7 Reasons To Work With SalesByTomorrow
$150k to $6,800,000 MRR
We've grown teams from $1.8MM to $81MM ARR in different geographies and macroeconomics conditions
Competitive Industries
We've built high-performance teams selling commodity products in competitive markets to price-sensitive prospects with no brand loyalty
Inbound & Outbound Sales
We have built sales playbooks for both Inbound and Outbound motions and managed reps doing both types of calls, so we can help you navigate building both these functions
Extensive Hiring
We've recruited and hired over 500 salespeople and developed a dozen front-line sales leaders, and we bring these proven ascension systems to your business to streamline growth
Product Size Variety
We've sold packages from $1,000 to $75,000 in value in both good and bad economies - despite the economy there's always a path to growth and December never has to be your worst month of the year
Building Champion Teams
The secret we used to increase revenue-per-employee 341% is simple: build an environment no one wants to leave (and no, this doesn't involve nap pods and catered lunch). Get our expertise creating loyalty so strong that your top salespeople beg you to hire their friends
Tap Our Industry Network
We've been highly recommended by folks who now work at Google, Indeed, TikTok and our current close business associate network includes 300+ business owners in a variety of verticals. We have partners who can assist with AI & Automation, Paid Acquisition, SEO, Organic Content Marketing, & more
More Happy Clients
What People Say About Us
'Next-level mentorship'
Drew takes mentorship to the next level with encouragement & extraordinary resourcefulness.
- Jon Lo
TikTok

'Built a winning team from scratch'
I would highly recommend him if you’re looking for a leader who can build a winning team from scratch and have the need to build out a new sales organization.- Alex Vaughn
Tinuiti

'From the ground up'
The Senior Leadership Team continued to praise our Sales Team and it was undoubtedly because of Drew and his incredible leadership skills. I heard he built the sales team from the ground up.
- Phil Tolentino
Indeed

'Leads vs manages'
Drew is one of the best if not the best manager I’ve had thus far. Multiple employees were promoted under his leadership. Drew is a prime example of someone who leads versus manages.
- Anna Tran
LendingClub

'Skilled at coaching'
Drew is very skilled at coaching on the subtleties and nuances of communication. He has a high attention to detail and provides both feedback & actionable ways to improve. I learned a lot about how to be more persuasive & compelling in all my relationships.- Kenneth Yu
Atlassian

'Trust and transparency'
Drew is a wonderful mentor and a powerful leader that can identify the strengths and weaknesses of an individual, and convert the weakness to strength. The amount of trust and transparency that develops as you work with him is nothing short of amazing.- Bryan DiMesio
Coldwell Banker
'Uncanny ability'
Drew has an uncanny ability to always do what’s right by his team, the department, and the company as a whole.
- Anonymous
360 Peer Feedback
'Developing salespeople'
His main strength is developing people to be great salespeople, as well as motivating them to perform at a high level. He seems to understand what kind of conversations he needs to have with every individual in order to get them to work hard.- Anonymous
360 Peer Feedback
Case Study: $40,000 in new contracts in 1 week
'The bank account speaks for itself'
Case Study: +100% Booking Rate
'Pretty insane ROI'
Speaking & Training
Client Ascension Sales Panel - Tampa 2023
Training FinTech team on-site
Seen Enough?
Answer a Few Questions to Book Your Free Consultation
Frequently Asked Questions
SalesByTomorrow
SalesByTomorrow delivers Growth Partnership and Sales Leadership from Salt Lake City, Utah, and remotely across the U.S. We help companies go from under $1MM in annual gross revenue to $5M+ profitably.
Copyright 2025. All Rights Reserved
Our D.C. Offices
712 H Street NE Suite 1076
Washington, DC 20002
(temporarily remote)
[email protected]